会议背景
大会议程
参会对象
会议时间和地点
会议时间:2018年1月19 -21日 (19日全天报到)
会议地点:南京
报名信息
截止日期:会务费:2200元/人(会务费包括:培训、研讨、资料等);食宿统一安排,费用自理。,食宿统一安排,费用自理。团体报名可享受优惠价
报名费用:2200元
联系方式
会议详情
前言
近段时间以来,CFDA连续出台了一系列影响国内新药及仿制药研发的相关文件,如上市许可持有人制度、一致性评价等。另外, CFDA已于6月正式加入ICH国际人用药品注册技术协调会(The International Council for Harmonisation of Technical Requirements for Pharmaceuticals for Human Use),这些影响新药研发的法规相应出台。对国内新药研发企业是相当大的挑战,但同时也是非常好的机遇。而对于仿制药研发大国的我们, 在药物的安全、有效、质量可控研究里,我们关注的几乎就是质量可控了,什么是质量可控?怎么做到质量可控?怎么证明是质量可控的?这些问题的解决都是需要分析的参与,它是药物研发中重要的环节,没有标准,何谈产品,没有控制,何谈安全。所以,药物分析正发挥着越来越重要的作用,它是药品质量保证体系的关键,而药物分析方法的建立和验证是对药品安全、有效、质量可控的充分保证。
这里为大家推荐一个会议,能够解决您的疑问!!!
各制药企业研发管理人员、生产质量管理人员(QA 和QC)、设备验证与计量管理人员;各级药品检验单位及第三方检测机构药品检验人员;委托研究组织(CRO)、研究单位及大学相关药品研发人员。
1、会议组织
主办: 全国医药技术市场协会 中国化工企业管理协会医药化工专业委员会
协办: 赛默飞世尔科技(中国)有限公司 安捷伦科技(中国)有限公司
媒体支持: 药智网 药渡 药物一致性评价 GMP办公室等
2、时间地点
时间:2018年1月19 -21日 (19日全天报到)
地 点:南京
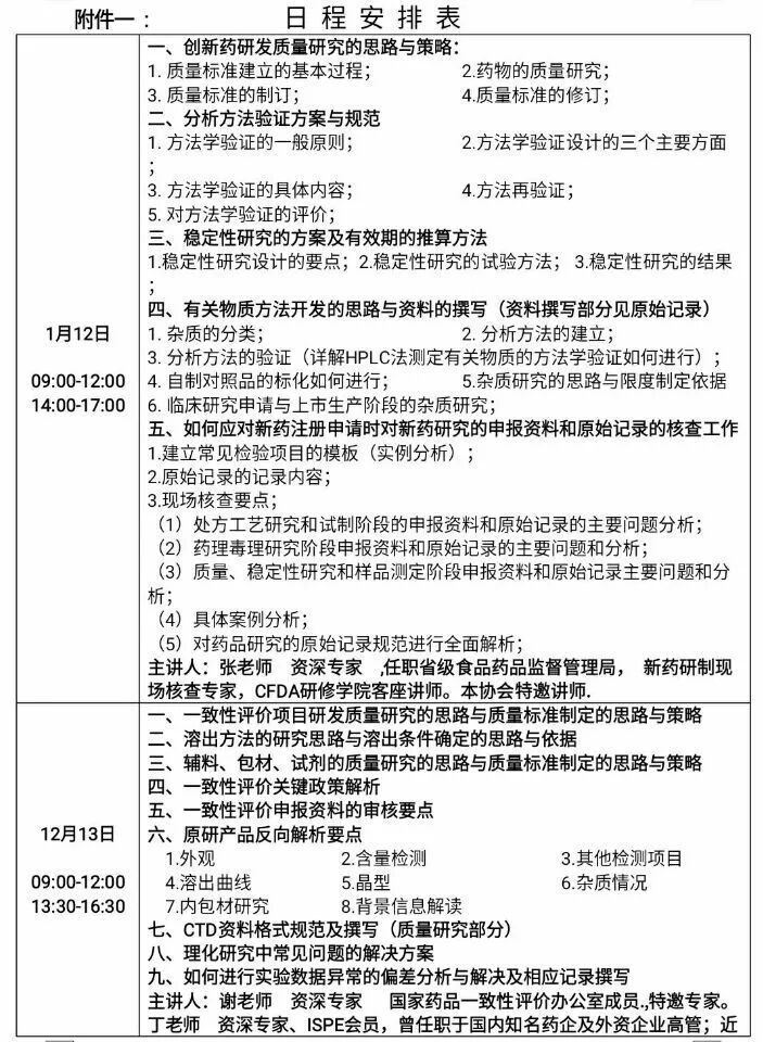
3、大会日程
4、会议费用
会务费:2200元/人(会务费包括:培训、研讨、资料等);食宿统一安排,费用自理。,食宿统一安排,费用自理。团体报名可享受优惠价
5、会议说明
1、理论讲解,实例分析,专题讲授,互动答疑
2、主讲嘉宾均为行业内资深专家,欢迎来电咨询
3、完成全部培训课程者由协会颁发培训证书
4、企业需要研发、GMP等专题内训和指导,请与会务组联系
6、联系方
联系人:张兴梅
手机/微信:15210773629
邮 箱:15210773629@139.com
传 真:010-88286260
本次会议限额150家企业参加,名额剩余不多了,参加请添加微信报名登记。发送公司名称+姓名+电话预登记。




Q友评论Q友评论仅代表用户个人观点,不代表Q医疗立场